АМКАД
Услуги
  • Разработка программного обеспечения и дополнительных модулей
  • Внедрение PDM и PLM систем
  • Курсы обучения специалистов
    • Курсы по архитектуре и строительству
    • Курсы по машиностроению
    • Курсы по электротехнике
    • Курсы по документообороту
    • Курсы по генплану и сетям
  • Внедрение BIM-технологий
Продукция
  • Архитектура и строительство
    • SCAD Soft
    • Нанософт
    • Аскон
    • СиСофт Девелопмент
    • НТП Трубопровод
    • Лира-САПР
    • САПРОТРОН
    • Graphisoft (не поставляется в РФ)
    • Autodesk (не поставляется в РФ)
  • Машиностроение
    • Интермех
    • АМКАД
    • Нанософт
    • Аскон
    • СиСофт Девелопмент
    • Autodesk (не поставляется в РФ)
  • Электроника и Электротехника
    • СиСофт Девелопмент
    • Нанософт
    • Аскон
  • Генпланы, дороги и наружные сети
    • Кредо
    • Нанософт
    • СиСофт Девелопмент
    • Топоматик Robur
    • Autodesk (не поставляется в РФ)
  • Графика и дизайн
    • Autodesk (не поставляется в РФ)
  • Облачные решения
    • АМКАД
  • Офисное ПО и антивирусы
    • Content AI
    • Р7-офис
    • Kaspersky
    • ASTRA
    • Киберпротект
    • Adobe (Не поставляется в РФ)
  • Технический документооборот и управление проектами
    • Intermech
    • Аскон
    • СиСофт Девелопмент
    • Нанософт
    • АМКАД
    • МиСофт
    • Autodesk (не поставляется в РФ)
Проекты
  • Машиностроение и приборостроение
  • Промышленное и гражданское проектирование
Контакты
Компания
  • О компании
  • Команда
  • Наши клиенты
  • Производители
  • Отзывы
  • Вакансии
  • Сертификаты
  • Реквизиты
  • Вопрос ответ
Пресс-центр
  • Новости
  • Акции
  • Мероприятия
  • Блог
Ещё
    Задать вопрос
    Личный кабинет
    Корзина0
    +7 (800) 3333-205
    info@amcad.ru
    454080 Челябинск, пр. Ленина 79, оф.221
    • Вконтакте
    • YouTube
    0
    +7 (800) 3333-205
    Заказать звонок
    АМКАД
    Услуги
    • Разработка программного обеспечения и дополнительных модулей
      Разработка программного обеспечения и дополнительных модулей
    • Внедрение PDM и PLM систем
      Внедрение PDM и PLM систем
    • Курсы обучения специалистов
      Курсы обучения специалистов
      • Курсы по архитектуре и строительству
      • Курсы по машиностроению
      • Курсы по электротехнике
      • Курсы по документообороту
      • Курсы по генплану и сетям
    • Внедрение BIM-технологий
      Внедрение BIM-технологий
    Продукция
    • Архитектура и строительство
      Архитектура и строительство
      • SCAD Soft
      • Нанософт
      • Аскон
      • СиСофт Девелопмент
      • НТП Трубопровод
      • Лира-САПР
      • САПРОТРОН
      • Graphisoft (не поставляется в РФ)
      • Autodesk (не поставляется в РФ)
    • Машиностроение
      Машиностроение
      • Интермех
      • АМКАД
      • Нанософт
      • Аскон
      • СиСофт Девелопмент
      • Autodesk (не поставляется в РФ)
    • Электроника и Электротехника
      Электроника и Электротехника
      • СиСофт Девелопмент
      • Нанософт
      • Аскон
    • Генпланы, дороги и наружные сети
      Генпланы, дороги и наружные сети
      • Кредо
      • Нанософт
      • СиСофт Девелопмент
      • Топоматик Robur
      • Autodesk (не поставляется в РФ)
    • Графика и дизайн
      Графика и дизайн
      • Autodesk (не поставляется в РФ)
    • Облачные решения
      Облачные решения
      • АМКАД
    • Офисное ПО и антивирусы
      Офисное ПО и антивирусы
      • Content AI
      • Р7-офис
      • Kaspersky
      • ASTRA
      • Киберпротект
      • Adobe (Не поставляется в РФ)
    • Технический документооборот и управление проектами
      Технический документооборот и управление проектами
      • Intermech
      • Аскон
      • СиСофт Девелопмент
      • Нанософт
      • АМКАД
      • МиСофт
      • Autodesk (не поставляется в РФ)
    Проекты
    • Машиностроение и приборостроение
    • Промышленное и гражданское проектирование
    Контакты
    Компания
    • О компании
    • Команда
    • Наши клиенты
    • Производители
    • Отзывы
    • Вакансии
    • Сертификаты
    • Реквизиты
    • Вопрос ответ
    Пресс-центр
    • Новости
    • Акции
    • Мероприятия
    • Блог
      АМКАД
      Услуги
      • Разработка программного обеспечения и дополнительных модулей
        Разработка программного обеспечения и дополнительных модулей
      • Внедрение PDM и PLM систем
        Внедрение PDM и PLM систем
      • Курсы обучения специалистов
        Курсы обучения специалистов
        • Курсы по архитектуре и строительству
        • Курсы по машиностроению
        • Курсы по электротехнике
        • Курсы по документообороту
        • Курсы по генплану и сетям
      • Внедрение BIM-технологий
        Внедрение BIM-технологий
      Продукция
      • Архитектура и строительство
        Архитектура и строительство
        • SCAD Soft
        • Нанософт
        • Аскон
        • СиСофт Девелопмент
        • НТП Трубопровод
        • Лира-САПР
        • САПРОТРОН
        • Graphisoft (не поставляется в РФ)
        • Autodesk (не поставляется в РФ)
      • Машиностроение
        Машиностроение
        • Интермех
        • АМКАД
        • Нанософт
        • Аскон
        • СиСофт Девелопмент
        • Autodesk (не поставляется в РФ)
      • Электроника и Электротехника
        Электроника и Электротехника
        • СиСофт Девелопмент
        • Нанософт
        • Аскон
      • Генпланы, дороги и наружные сети
        Генпланы, дороги и наружные сети
        • Кредо
        • Нанософт
        • СиСофт Девелопмент
        • Топоматик Robur
        • Autodesk (не поставляется в РФ)
      • Графика и дизайн
        Графика и дизайн
        • Autodesk (не поставляется в РФ)
      • Облачные решения
        Облачные решения
        • АМКАД
      • Офисное ПО и антивирусы
        Офисное ПО и антивирусы
        • Content AI
        • Р7-офис
        • Kaspersky
        • ASTRA
        • Киберпротект
        • Adobe (Не поставляется в РФ)
      • Технический документооборот и управление проектами
        Технический документооборот и управление проектами
        • Intermech
        • Аскон
        • СиСофт Девелопмент
        • Нанософт
        • АМКАД
        • МиСофт
        • Autodesk (не поставляется в РФ)
      Проекты
      • Машиностроение и приборостроение
      • Промышленное и гражданское проектирование
      Контакты
      Компания
      • О компании
      • Команда
      • Наши клиенты
      • Производители
      • Отзывы
      • Вакансии
      • Сертификаты
      • Реквизиты
      • Вопрос ответ
      Пресс-центр
      • Новости
      • Акции
      • Мероприятия
      • Блог
        0
        АМКАД
        0
        АМКАД
        • Мой кабинет
        • Услуги
          • Назад
          • Услуги
          • Разработка программного обеспечения и дополнительных модулей
          • Внедрение PDM и PLM систем
          • Курсы обучения специалистов
            • Назад
            • Курсы обучения специалистов
            • Курсы по архитектуре и строительству
            • Курсы по машиностроению
            • Курсы по электротехнике
            • Курсы по документообороту
            • Курсы по генплану и сетям
          • Внедрение BIM-технологий
        • Продукция
          • Назад
          • Продукция
          • Архитектура и строительство
            • Назад
            • Архитектура и строительство
            • SCAD Soft
            • Нанософт
            • Аскон
            • СиСофт Девелопмент
            • НТП Трубопровод
            • Лира-САПР
            • САПРОТРОН
            • Graphisoft (не поставляется в РФ)
            • Autodesk (не поставляется в РФ)
          • Машиностроение
            • Назад
            • Машиностроение
            • Интермех
            • АМКАД
            • Нанософт
            • Аскон
            • СиСофт Девелопмент
            • Autodesk (не поставляется в РФ)
          • Электроника и Электротехника
            • Назад
            • Электроника и Электротехника
            • СиСофт Девелопмент
            • Нанософт
            • Аскон
          • Генпланы, дороги и наружные сети
            • Назад
            • Генпланы, дороги и наружные сети
            • Кредо
            • Нанософт
            • СиСофт Девелопмент
            • Топоматик Robur
            • Autodesk (не поставляется в РФ)
          • Графика и дизайн
            • Назад
            • Графика и дизайн
            • Autodesk (не поставляется в РФ)
          • Облачные решения
            • Назад
            • Облачные решения
            • АМКАД
          • Офисное ПО и антивирусы
            • Назад
            • Офисное ПО и антивирусы
            • Content AI
            • Р7-офис
            • Kaspersky
            • ASTRA
            • Киберпротект
            • Adobe (Не поставляется в РФ)
          • Технический документооборот и управление проектами
            • Назад
            • Технический документооборот и управление проектами
            • Intermech
            • Аскон
            • СиСофт Девелопмент
            • Нанософт
            • АМКАД
            • МиСофт
            • Autodesk (не поставляется в РФ)
        • Проекты
          • Назад
          • Проекты
          • Машиностроение и приборостроение
          • Промышленное и гражданское проектирование
        • Контакты
        • Компания
          • Назад
          • Компания
          • О компании
          • Команда
          • Наши клиенты
          • Производители
          • Отзывы
          • Вакансии
          • Сертификаты
          • Реквизиты
          • Вопрос ответ
        • Пресс-центр
          • Назад
          • Пресс-центр
          • Новости
          • Акции
          • Мероприятия
          • Блог
        • Корзина0
        • +7 (800) 3333-205
        info@amcad.ru
        454080 Челябинск, пр. Ленина 79, оф.221
        • Вконтакте
        • YouTube
        • Главная
        • Услуги
        • Внедрение PDM и PLM систем
        • Разработка регламентов и инструкций

        Разработка регламентов и инструкций



        • Разработка программного обеспечения и дополнительных модулей
        • Внедрение PDM и PLM систем
        • Курсы обучения специалистов
          • Курсы по архитектуре и строительству
            • Autodesk Revit
            • ArchiCAD
            • Advance Steel
            • Autodesk Navisworks
            • AutoCAD
            • NanoCAD
          • Курсы по машиностроению
            • Autodesk Inventor
            • TechCard
            • MechaniCS
            • Компас
          • Курсы по электротехнике
          • Курсы по документообороту
          • Курсы по генплану и сетям
        • Внедрение BIM-технологий
        Разработка регламентов и инструкций
        Начните сотрудничество с индивидуальной консультации по подбору инструментов и услуг.
        Заказать услугу

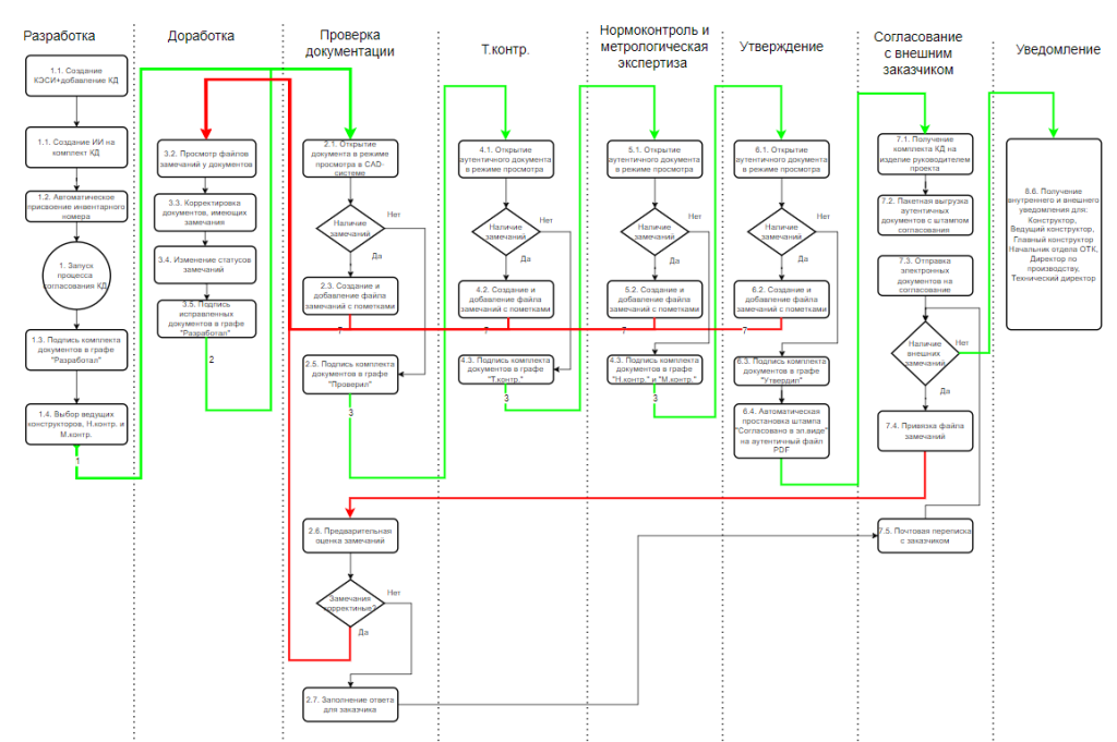
        Третий шаг внедрения PDM-системы - это разработка регламентов работы и инструкций.

        В большинстве случаев данный этап специалисты компании АМКАД выполняют удаленно, не находясь на предприятии.

        1. Регламент дает возможность:

      • обозначить структуру электронного хранилища;

      • определить обязанности сотрудников по работе с электронным хранилищем;

      • составить правила приёмки и выдачи документов из электронного хранилища;

      • описать правила совместной работы в САПР и PLM;

      • определить порядок передачи утверждённых чертежей.

        После разработки регламента у организации определяется порядок взаимодействия подразделений и работников в рамках производственного процесса, а именно:  

      • приводится к единой системе управление проектными данными, моделями и документами для обмена технической документацией между структурными подразделениями;

      • устанавливается режим долгосрочного хранения электронных документов (dwg, doc, excel файлов, файлов моделей и т.д.), а также данных документов в нередактируемом формате (сканированных подписанных копий, pdf, dwf).

      • происходит формирование коллективной разработки и централизованного хранения электронной инженерно-технической документации;

      • координируются процессы контроля выдачи заданий между отделами и специалистами;

      • появляется управление процессами отслеживания статуса жизненного цикла инженерно-технической документации;

      • уменьшается срок внесения изменений в проектную документацию;

      • повышается управляемость проектирования.

      • Разработка регламента PDM-системы.png




        2. Разработанная инструкция дает возможность определить порядок выполнения отдельных или связанных работ, которые осуществляются конкретным подразделением или работником в рамках процесса проектирования или производства. Таким образом, инструкция представляет собой иллюстрацию по порядку действия каждого сотрудника предприятия.



        Назад к списку
        Услуги
        Разработка программного обеспечения и дополнительных модулей
        Внедрение PDM и PLM систем
        Курсы обучения специалистов
        Внедрение BIM-технологий
        Продукция
        Архитектура и строительство
        Машиностроение
        Электроника и Электротехника
        Генпланы, дороги и наружные сети
        Графика и дизайн
        Облачные решения
        Офисное ПО и антивирусы
        Технический документооборот и управление проектами
        Компания
        О компании
        Команда
        Наши клиенты
        Производители
        Отзывы
        Вакансии
        Сертификаты
        Реквизиты
        Вопрос ответ
        Решения
        Пресс-центр
        Контакты
        Подписка на рассылку
        +7 (800) 3333-205
        info@amcad.ru
        454080 Челябинск, пр. Ленина 79, оф.221
        • Вконтакте
        • YouTube
        Политика конфиденциальности
        © 2025 Все права защищены. Создано IT-компанией "+Альянс".
        0

        Ваша корзина пуста

        Исправить это просто: выберите в каталоге интересующий товар и нажмите кнопку «В корзину»
        В каталог